一、工程管理资料
工程概况表
工程开工报告
工程竣工报告
工程停工报告
工程复工报告
施工进度计划分析
项目大事记
施工日志
不合格项处置记录
建设工程质量事故报告书
二、工程技术资料
工程技术文件报审表
技术交底记录
图纸会审记录
设计交底记录
设计变更\洽商记录
三、工程测量记录
工程定位测量记录
地基验槽记录
楼层放线记录
沉降观测记录
单位工程垂直度观测记录
四、工程施工记录
隐蔽工程记录表
预检工程记录表
施工通用记录表
中间检查交接记录表
地基处理记录
地基钎探记录
桩基施工记录
混凝土施工记录
混凝土养护测温记录
砂浆配合比申请单
混凝土配合比申请单
混凝土开盘鉴定
预应力张拉记录
预应力筋张拉记录
有粘接应力结构灌浆记录
建筑烟(风)道检查记录
自动扶梯\自动人行道安装调试记录
五、工程试验记录
施工试验记录(通用)
混凝土试块强度统计\评定记录
砂浆试块强度统计\评定记录
防水工程试验检查记录
设备单机试运转记录
调试报告
电气接地电阻测试记录
电气器具通电安全检查记录
电气照明、动力试运行记录
综合布线测试记录
电气绝缘电阻测试记录
光纤损耗测试记录
视频系统末端测试记录
管道灌水试验记录
管道强度严密性试验记录
管道通水记录
管道吹(冲0洗()脱脂试验记录
室内排水管道通球试验记录
伸缩器安装记录表
现场组装除尘器、空调机漏风检测记录
风管漏风检测记录
各房间室内风量测量记录
管网风量平衡记录
电梯主要功能检查记录表
六、施工验收记录
分项工程质量验收记录
分部(子分部)工程质量验收记录
单位(子单位)工程质量控制资料核查记录
单位(子单位)工程安全和功能检验资料核查及主要功能抽查记录
单位(子单位)工程观感质量检查记录
施工现场质量管理检查记录
工程检验质量检查记录表(通用)
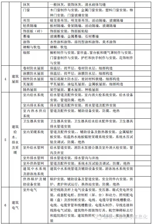
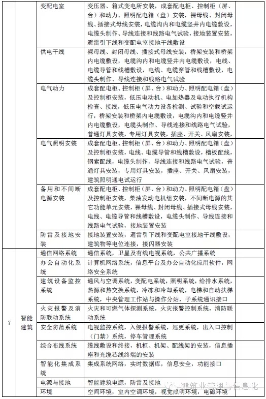
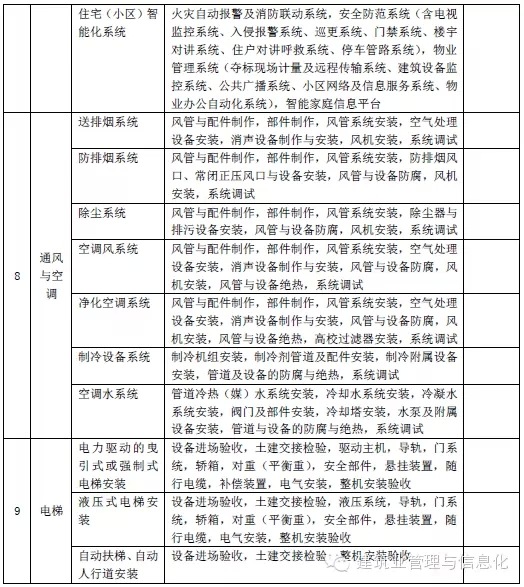
分部分项工程
共划分为:一、地基与基础工程;二、主体结构;三、建筑装饰装修;四、建筑屋面;五、建筑给水、排水及采暖;六、建筑电气;七、智能建筑;八、通风与空调;九、电梯





























来源:建筑业管理与信息化














